0791-83983112/0791-83955307
首页
走近建投
集团简介
组织机构
部门职能
发展历程
资讯中心
领导关怀
集团动态
基层动态
安全生产
视频中心
业务领域
风险评估
城市建设
房产开发
投资融资
资产管理
党团建设
党建
团建
工会
活动专题
纪检监察
廉政建设
普法专栏
信访举报
招标采购
招标公告
中标公示
资产招租
企业文化
文化纲要
企业宣传片
精神文明创建
洪路先锋·云学堂
www.jiuyou.com
联系方式
人才招聘
首页
走近建投
集团简介
组织机构
部门职能
发展历程
资讯中心
领导关怀
集团动态
基层动态
安全生产
视频中心
业务领域
风险评估
城市建设
房产开发
投资融资
资产管理
党团建设
党建
团建
工会
活动专题
纪检监察
廉政建设
普法专栏
信访举报
招标采购
招标公告
中标公示
资产招租
企业文化
文化纲要
企业宣传片
精神文明创建
洪路先锋·云学堂
www.jiuyou.com
联系方式
人才招聘
下属公司
招标采购
-
Bidding
招标公告
中标公示
资产招租
首页
>
招标采购
>
招标公告
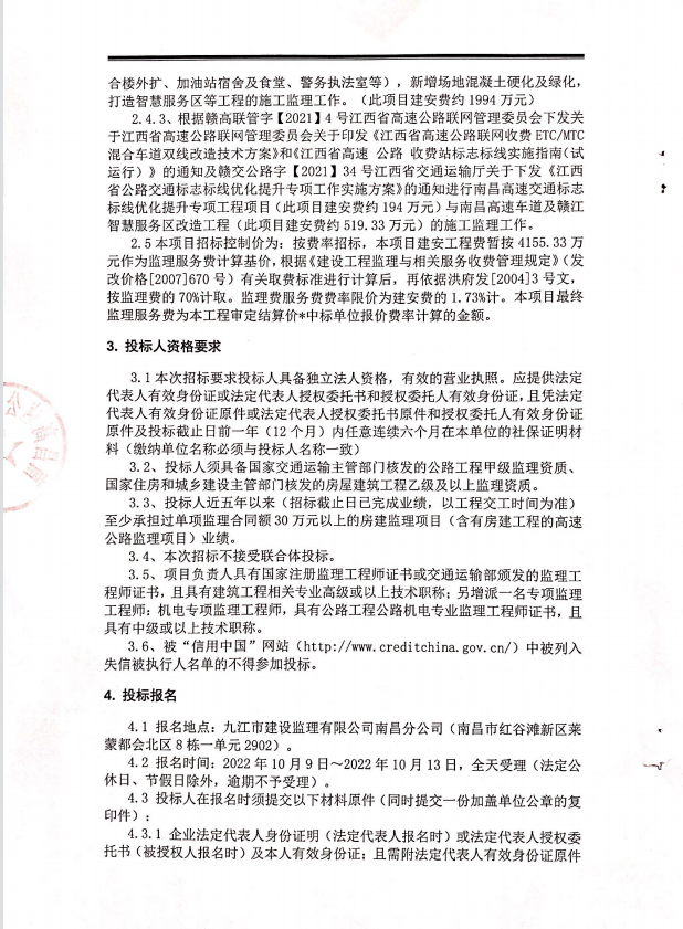
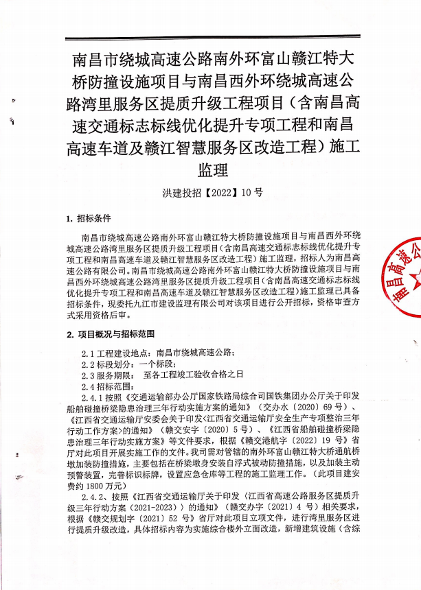
南昌市绕城高速公路南外环富山赣江特大桥防撞设施项目与南昌西外环绕城高速公路湾里服务区提质升级工程项目(含南昌高速交通标志标线优化提升专项工程和南昌高速车道及赣江智慧服务区改造工程)施工监理
日期:2022-10-09
上一篇:
北二环下庄湖桥(秀先路至金山互通段)社会稳定风险分析公示
下一篇:
南昌市第三十四届菊花展市建投展区施工项目招标公告
返回列表页
OA系统
官方微信
在线留言
返回顶部
ML.COM网站
|
九游网页版·官方端网站
|
乐竞体育·(LEJING)官方网站
|
乐竞官网_乐竞(中国)一站式服务平台
|
乐竟平台-乐竟(中国)一站式服务平台
|
球探网页版
|
MK在线网站
|
6686在线(中国)唯一官方网站
|
万搏平台
|